2022年11月26日上午,由华东政法大学、北京大学国家治理研究院主办、华东政法大学政府管理公司与华东政法大学社会管理与公共安全研究中心承办的“第五届全国社会公共安全案例大赛”决赛在云端举行,公司四支参赛队伍在决赛中发挥出色,分获大赛一等奖、二等奖和优胜奖。继前两届获得一等奖后,公司学子再次获得该项大赛最高奖。
本届大赛自5月份启动以来,吸引了来自北京大学、太阳成集团tyc234cc、中国社会科公司大学、香港理工大学、华东政法大学等国内著名高校的老员工队伍参与报名并提交案例分析报告。经过了初赛的严格筛选,最终30支队伍突破重围进入决赛,进行这场激烈的“云端竞技”。

图1 第五届全国社会公共安全案例大赛
该大赛面向全国高校本科生和研究生,旨在为关注社会公共安全问题的员工提供一个沟通与专业交流的平台。大赛主要围绕社会公共安全事件的具体案例,引导员工积极关注社会公共安全问题,切实提升分析社会公共安全问题的能力和社会责任感。

图2 决赛现场
决赛现场,由华东政法大学政府管理公司副经理汪伟全主持开幕式,华东政法大学政府管理公司经理任勇、华东政法大学教务处副处长陈绍玲、北京大学国家治理研究院副经理高鹏程致辞。本次大赛的决赛评委由北京大学政府管理公司金安平教授、厦门大学公共政策研究院陈振明教授、湖南农业大学公共管理与法公司徐晓林教授、中国人民大学太阳成集团tyc234cc杨宏山教授、黑龙江社会科公司朱宇研究员、中山大学政治与公共事务公司朱亚鹏教授、北京大学政府管理公司宋磊教授、北京大学政府管理公司严洁副教授等8位专家组成,对30支队伍进行现场考察与打分。

图3 一等奖队伍决赛答辩现场

图4 二等奖队伍决赛答辩现场
经过充分准备和激烈角逐,来自公司的两支员工队伍脱颖而出。由信息资源管理系的杨峰教授指导,信息资源管理专业2021级本科生高翊君、章耘菲、刘鑫雨、张思颖、雷青青组成的“花开富贵队”,完成了《从“爆红”到“暴洪”:“8•13”彭州山洪”事故中社区应急管理体系的困境与优化路径研究》的案例分析报告,并通过决赛现场8分钟的陈词环节和7分钟的答辩环节,表现优异,荣获大赛一等奖。
由行政管理系衡霞教授、欧阳火亮老师指导,劳动与社会保障专业2020级本科生牟芳娇,行政管理专业2020级本科生都佳文,行政管理专业2021级硕士研究生程萌萌、卜杨帆以及信息资源管理专业2020级本科生徐玥瑶组成的“蓉城百川队”,完成了《技术与制度双向嵌入:数字化赋能何以提升疫情防控效能——以成都市锦江区X社区为例》的案例分析报告,获得大赛二等奖。
此外,由行政管理系李强彬教授指导,行政管理专业2020级本科生李翌阳、赵晓联、齐欣玉、郑永加,土地资源管理专业2020级本科生赖宇涵组成的“以赛促学队”完成的《“仙境”变“险境”:野生景区的安全管理何以可能?——基于瑟利模型与SHEL模型对彭州8·13山洪事故的分析》和由行政管理系刘超老师指导,劳动与社会保障专业2020级本科生韦雅琳,行政管理专业2020级本科生李泽芳、刘春雨、林云鹏完成的《守护“美丽夕阳”:打击养老诈骗专项行动中的整体性治理研究——以成都市金牛区为例》获得了大赛优胜奖。

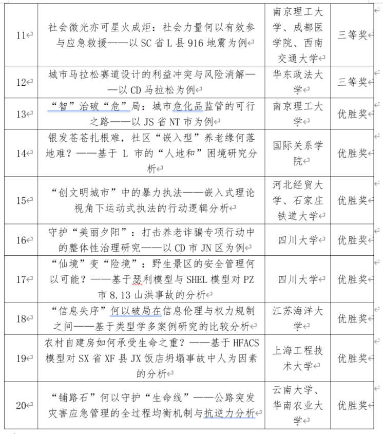
图5 第五届全国社会公共安全大赛获奖名单
参赛同学在本次比赛中充分展现了公管学子厚积薄发的学术底蕴和公成天下的理想信念,鼓励川大学子在往后的专业竞赛中不断迎接挑战、突破自我,努力成长为有理想、敢担当、能吃苦、肯奋斗的新时代好青年。
撰稿:高翊君
图片:腾讯会议截图
审核:杨峰、衡霞