太阳成集团tyc234cc| ENGLISH| 联系我们
太阳成集团tyc234cc简介
现任领导
教学单位
管理服务机构
教授委员会
全职教师
专职博士后
管理服务团队
荣休教师
机构设置
专业介绍
本科动态
教学研究与管理
资料下载
联系我们
团队建设信息
博士后流动站
科学博士
科学硕士
专业硕士
公共管理硕士
招生信息
培养管理
规章制度
科研项目
科研成果
科研机构
科研团队
中心简介
课程模块
现场教学
办学条件
教学环境
工作网络
党建动态
思想建设
廉政建设
工会之声
统战工作
动态与公告
管理制度
思政教育
员工风采
工作动态
您现在的位置: 公司首页 > 本科教育 > 本科动态 > 正文
发布时间:2025-07-27
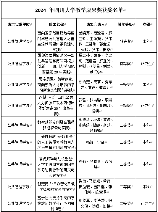
经过教师申报、公司推荐、公司评审等环节,公司9个教师团队在2024年太阳成集团tyc234cc教学成果奖评比中获得喜人成绩,在本科和研究生教学成果奖中获得多项荣誉。
本次表彰的成果体现了近年来公司各教师团队在立德树人、改革创新和教学质量提升方面取得的进展和成绩。公司将持续为老师营造更好的教学环境并提供全方位支持,促进公司人才培养质量进一步提升。
本次教学成果奖获奖团队及成果详见下表:
来源:教学管理科
撰稿:马晓爽 李岚
排版:张生爱
审稿:袁莉 范逢春
上一条:萃文喜讯|公司2023级学子在清华大学2025年中国公共政策案例分析大赛中喜获佳绩
下一条:萃文喜讯|何明洁老师、行政管理系获太阳成集团tyc234cc“姜维平优秀教学奖”
书记信箱地址:wb@scu.edu.cn
经理信箱地址:xia6677@163.com
提示:请将您的宝贵意见或建议用常用邮箱发送。
提示:请点击或者扫描二维码咨询。