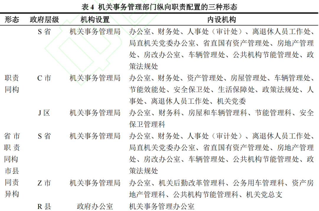
5.1 同责:制度环境层级一致性与组织选择
既有研究主要从委托代理关系和结构功能关系解释职责一致性,但过于粗犷,难以深入细节。从委托代理关系上看,虽然下级政府是上级政府的代理人,需要贯彻落实上级对机关事务工作的相关政策和规定,在职责上存在复制和延伸,但是对机关事务管理职责的内部配置享有自主权;从结构功能关系上看,机关事务工作的核心在于管理本级政府的公共资源并确保本级政府的顺畅运行,左右贯通、管理有效、保障有力是其功能所在,上下协同效应较弱,职责上下贯通的必要性也并不显见。因此,解释机关事务管理部门纵向“同责”需要新的分析视角。
5.1.1 制度环境的层级一致性
职责设定主要通过“三定”方案呈现出来,考察“三定”方案制定过程可以窥探出机关事务管理部门职责设定所面临的制度环境。“三定”方案的制定一般是在机构改革期间,由机关事务管理部门在本级党委领导下,根据本级机构编制委员会办公室提出的相关要求起草初稿,并经由本级机关编制委员会办公室审核、协调,本级机关编制委员会审定,最终以党委(政府)办公室文件形式发布。在职责设定上,机关事务管理部门需要根据党中央决策部署和党内法规、法律法规、机构改革方案等确定主要职责,在涉及其他部门工作范围的事项上,应当主动与有关部门协商一致。这表明,各级机关事务管理部门职责设定面临一致的制度环境:一是职责法定化的要求,面对着共同的法定依据;二是职责协商一致要求,共同面临着部门间的职责分工。此外,各级机关事务管理部门也处于同一业务系统之中,面临着共同的专业规范。总之,机关事务管理部门职责设定处于中央法规制度、部门间专业规范、业务系统专业规范等制度环境之中,共同面临着规制合法性与规范合法性压力,需要通过“合法性确认”形成部门管辖权的集体共识。
合法性是一种普遍性感知或假设,组织行为在由规范、价值观、信念等要素构成的社会系统中,被认为是可取的、恰当的、合乎期望的,它反映了一致性的行动取向。不同合法性的行为指向并不相同,规制合法性强调行为与法律规则相一致,规范合法性则强调行为与专业规范相吻合,两者既可能相互兼容,也可能相互抵牾。这两种情况在机关事务管理部门职责设定中都存在。因此,“合法性确认”包括两个层面:一是兼容状态下同时回应规制合法性与规范合法性的要求;二是不兼容状态下平衡规制合法性与规范合法性,合法性张力为各级政府提供能动空间,使其出于效率的考虑进行职责设定。综上所述,机关事务管理部门职责设定以追求合法性和效率为动机,纵向“同责”既是因追求规制合法性和规范合法性而产生的一致性嵌入的结果,也是各级政府在应对规制合法性与规范合法性张力上的一致性能动的产物(如图 2 所示)。

5.1.2 一致性嵌入:追求规制合法性的强制性同构
在单一制下,地方政府需要贯彻落实中央的法规政策。规制性同构凸显了中央法规制度对各级机关事务管理部门职责设定的制度约束。职责法定化既是一种约束,同时也是与其他部门进行职责划分的依据。各级机关事务管理部门在设定自身职责时,必须以此为依据,以确保其合法性。
“政府职责是法定的,只有在法规和制度中明确规定的职责,在职责设定中才能得到体现,从而获得合法性。缺乏法规和制度依据的职责难以获得认可,也就很难实际履行。”(访谈记录:S1-LJ-240511)
对机关事务管理相关的法律法规和制度文件进行梳理,可以发现,2008 年颁布的《公共机构节能条例》明确规定管理机关事务工作的机构负责本级公共机构的节能监督管理工作。而 2012 年出台的《机关事务管理条例》则规定机关事务主管部门在经费管理、资产管理和服务管理三大类职责上的具体内容,包括制定实物定额和服务标准、制定和组织实施机关资产管理的具体制度、统筹安排机关用地、制定统一的机关后勤服务管理制度、确定机关后勤服务项目和标准、加强对本级政府各部门后勤服务工作的指导和监督等。然而,经过仔细对比和分析,追求规制合法性的强制性同构并不能完全解释机关事务管理部门纵向“同责”。一是并未涵盖办公用房管理、公务用车管理等重要职责领域;二是难以解答为何法规赋予经费管理职责,但省、市、县却难以履行。这表明,除了追求规制合法性的强制性同构外,还有其他因素影响着机关事务管理部门纵向“同责”。
5.1.3 一致性嵌入:追求规范合法性的规范性同构
规范性同构强调机关事务管理部门遵循专业规范来设定职责。这种专业规范包括两个方面:一是机关事务管理业务系统内的专业规范;二是不同政府部门间就职责归属所达成的共识性专业规范。除了明确规定外,相关规章制度在职责划分上表述较为模糊。在公务用车管理方面,《机关事务管理条例》和《党政机关公务用车管理办法》规定,公务用车管理工作应由公务用车主管部门负责。在办公用房管理方面,《机关事务管理条例》要求县级以上人民政府建立健全机关办公用房管理制度,并对本级政府机关办公用房实行统一调配、统一权属登记,甚至可以实行统一建设;《党政机关办公用房管理办法》规定,地方各级政府应结合本地区实际情况,合理确定相关机构承担办公用房管理职责。这种模糊性减弱了规制合法性压力,因为规章制度虽然框定了地方政府所应履行的职责,但是职责在具体部门间的分配具有选择性。
在实践中,这种选择空间为专业规范所影响,形成了规范性同构。一方面,在中国政府体制中,上下级条条之间一般具有业务指导关系。专业指导是业务指导的重要内容,预示着上级部门相对于下级部门而言具有更强的专业性。国家机关事务管理局在专业性上属于行业领先者,并为地方机关事务管理部门提供业务指导。在中央层面,办公用房管理和公务用车管理由国家机关事务管理局履行,而且 2018 年国家机关事务管理局印发的《关于推进新时代机关事务工作的指导意见》指出,各级机关事务管理部门“依法依规履行办公用房、公务用车等国有资产管理及公共机构节能、后勤服务管理等职责”。因此,省、市、县级政府在设定机关事务管理部门职责时,会参照上级机构和专业指导意见,赋予其公务用车管理和办公用房管理的职责。
“除了明确的法律规定外,我们在设定职责时也会参照上级机构的相关做法。上级的做法实际上也为我们提供了合法性的依据。”(访谈记录:S1-LJ-240511)
另一方面,机关事务管理部门职责配置还受到不同部门间职责归属的专业规范影响。
“其实每一级政府中属于机关事务的事项基本都差不多,但是在职责分配时并不是随意的,还要考虑到不同部门的专业性,例如机关事务管理在某些方面涉及财政部门的职责,这些职责的归属问题就需要部门间形成共识。”(访谈记录:S4-JWY-241227)
将办公用房管理和公务用车管理的职责配置给机关事务管理部门,原因在于这些职责并不关涉其他部门的核心专业领域,并且按照历史惯例和分工,这些职责原本就由机关事务管理部门履行。总之,机关事务管理业务系统内的专业规范以及不同部门间职责归属的专业规范具有兼容性,共同驱动规范性同构,推动机关事务管理部门纵向“同责”。
5.1.4 一致性能动:应对合法性张力的策略性同构
追求规制合法性与规范合法性的行为指向并非总是兼容。虽然机关事务管理部门被赋予经费管理职责,但这涉及财政部门的专业领地,在职责归属上存在矛盾。与财政部门相比,机关事务管理部门处于弱势地位,要将经费管理职责争取到手中需要与财政部门进行博弈。尽管在中央层面,国家机关事务管理局拥有相关的经费管理职责,但并不能作为地方遵照的依据。这主要有以下两个方面的原因:
一是法规制度作用范围的有限性,《机关事务管理条例》对财政部门并不具有约束性。财政部门是否选择“放权”依赖于领导的协调和自身的利益考量。
“《机关事务管理条例》是主要针对机关事务管理业务系统的行政法规,对财政部门并不具有约束性。”(访谈记录:S4-JWY-241227)
二是政治势能的有限性,中央层面的做法仅仅具有一种倡导和表率意义,不能提供强有力的政治势能推动经费管理职责的重新分配。
因此,机关事务管理部门的职责设定面临规制合法性与规范合法性间的张力,S 省在两者之间选择追求规范合法性。部分原因在于各级政府所面临的规制合法性压力小于规范合法性压力,部分原因在于缺乏足够的动力去实现职责的重配。经费管理涉及财政部门的专业领地,财政部门往往不愿意“放权”,而依靠领导协调也需要耗费巨大的时间成本,更重要的是,将机关运行经费管理职责赋予机关事务管理部门对机关运行效率的提升可能改进并不大。
“制定实物定额和服务标准意味着财政预算需要听我们的,财政肯定不愿意,目前财政自己也在推进制定实物定额和服务标准,他们自己就能干好,就没必要让我们来干。”(访谈记录:S1-LJ-250723)
基于合法性和效率性的综合考量,S 省本级并未参照中央做法,机关事务管理局尚未履行《条例》所赋予的经费管理职责。由于财政部门的强势地位,加之缺乏政治势能的推动和预期的效率改进,市、县层面整体上也缺乏足够动力,基本参照省级做法,由此形成了处理规制合法性与规范合法性张力的策略性同构。
5.2 混构:制度环境层级差异性与组织选择
机关事务管理部门纵向机构设置呈现出同构与异构并存的“混构”样态,背后隐含着机构设置的制度约束性与自主选择性。《中共中央关于深化党和国家机构改革的决定》体现了中央集中统一与地方自主性的融合:一方面,省、市、县各级涉及党中央集中统一领导和国家法制统一、政令统一、市场统一的机构职能要基本对应,明确同中央对口的组织机构,确保上下贯通、执行有力;另一方面,除中央有明确规定外,允许地方因地制宜设置机构和配置职能,允许把因地制宜设置的机构并入同上级机关对口的机构。在 2018 年的机构改革中,S 省机关事务管理部门的机构设置隶属因地制宜范畴,这为市、县自主选择提供了制度空间,但受到两方面的制度环境影响:一是组织结构化增强所形成的专业规范,二是机构改革方案中机构限额的强制约束。这两种制度环境之间存在次序优先的确定性,即强制约束优先于专业规范,并且由于强制约束的层级差异性,使得这两种制度环境之间的兼容性也呈现出层级差异性,进而影响机构设置的结构特征(如图 3 所示)。

5.2.1 制度环境的层级差异性
组织场域结构化的增强使得各层级在机构设置上面对一致性的专业规范。DIMAGGIO 和 POWELL 认为,组织场域结构化的强化会导致组织形式同构的增加,其过程包括:场域内组织间互动的增加;组织间主导结构和同盟模式的涌现;组织必须参加的一个场域中的信息超载的增加;在一系列组织的参与者之间建立相互共识。组织场域结构化的增强强化了机关事务业务系统的专业规范和共识性认知。一是 S 省加强了省级对市、县机关事务管理部门的业务指导,例如省机关事务管理局通过专题调研、检查监督、专业指导等方式强化了组织间互动。二是 S 省重视机关事务管理的理论研究与项目支持,有效促进了不同层级机关事务管理实践经验和理论认知的传播与共享。通过加强业务指导与理论研究,S 省机关事务系统初步形成专业规范,建立基本共识。这种专业规范和基本共识也影响到对机构设置的认知。S 省本级设立机关事务管理局,市、县机关事务工作人员也认为应当参照省级的机构设置模式,以强化专业属性。
“上下对口是常规的机构设置方式。虽然不同的机构设置也能履行职责,但从专业性和独立性角度来看,对口设置显然更有利于履行职责,更有精力和能力做好本级的机关事务工作。”(访谈记录:Z1-LM-240627)。
然而,部门专业规范对地方政府的影响并不具有优先性,这种因专业规范所带来的层级一致性被机构改革方案强制约束的差异性与地方政府领导重视程度差异性所分割,进而形成了制度环境的层级差异性。
5.2.2 差异性嵌入与差异性能动:强制约束分层下的理性选择
机构设置的强制约束体现在数量限定与属性规定上。在 2018 年机构改革中,《S省委关于市县机构改革的总体意见》明确规定市县机构实行总量控制与限额管理。具体而言,大城市的机构限额不超过 55 个,其他市(州)则不超过 47 个;在县级层面,大县、中县、小县的机构限额也分别设定为不超过 37 个、36 个和 35 个;市辖区则参照县级的机构限额进行确定,大区不超过 37 个,小区不超过 35 个;县级市则按 37 个进行掌握。总体来看,市、县机构设置数量逐级递减。此外,机构设置类型被划分为对口设置的规定动作和因地制宜设置的自选动作,而机关事务管理部门则属于因地制宜设置的自选范畴。
这些规定给市、县机关事务管理机构设置带来双重影响:一是嵌入性与能动性并存。市、县机关事务管理机构设置同时面临着总额限制的约束和模式自选的自主;二是嵌入性与能动性的层级差异,形成差异性嵌入与差异性能动。县级面临的机构限额较为严苛,在保证对口设置机构的前提下,很难空余编制设立机关事务管理局。这表明,在县级层面强制约束与专业规范间不具有兼容性,往往按照合并设置原则将机关事务管理的行政职责划归政府办公室。相反,市级面临的强制约束相对要小,制度约束与专业规范间具有兼容可能性。此时,部门性的专业规范能否得到领导重视成为主要的决定因素。
一方面,机关事务工作的政绩效应不彰,在机构总数限定的情况下,机关事务管理部门相较其他部门竞争性不足。例如,A 市重视与省会城市的同城化发展以及经济合作和外资工作,因地制宜设置了同城化发展工作局、经济合作与外事局,就没有编制设立机关事务管理局。
“省里对市县机构数量进行了限定,越往下机构数量越少,要求对口设置的必须对口设置,机关事务管理局既不是要求对口设置的,对政绩的驱动性也没有那么强,有编制余额也会更多的选择政绩驱动性较强的机构。”(访谈记录:Z1-LM-240627)
另一方面,虽然机关事务工作在政绩竞争上不具备优势,但它有助于提高地方政府内部的资源配置效率,因此部分领导也重视机关事务工作。特别是在“过紧日子”和建设“节约型机关”的大背景下,提高机关事务工作的运作效率有助于本级政府的资源节约和高效配置,在不挤出其它政绩驱动性强的机构设置情况下,市级政府也会设立机关事务管理局。
总之,制度环境的层级差异性使得市、县在机构设置上表现为差异性嵌入与差异性能动:县级制度约束更为苛刻,往往只能选择政府办公室模式;市级制度约束相对宽松,领导对政绩竞争与运行效率的考量共同决定着机构设置的模式选择。由此,在机构设置上县级与省级异构,而市级则成为结构特征中的调节变量,形塑了纵向“混构”。
5.2.3 结构合理性:不同机构设置间的功能替代性
各级机关事务管理部门的职责范围具有一致性,不管选择何种机构设置模式,都以履行基本职责为最低限度,而这也是机构“混构”得以存续的功能基础。
首先,各级机关事务管理部门的职责强度相较其他部门具有自身的独特性。很多部门面临着职责履行逐级下压,越往基层事务越多,相对于资源配置来说职责强度逐级增加。但作为政府内部管理的机关事务工作,上级机关事务管理部门往往无法向下派发任务。在机构数量层级递减的情况下,其职责强度也层级递减,亦即职责强度自上而下呈现“倒金字塔”形态。因此,对于市、县,尤其是县级政府,如果能够在不设置独立机构的情况下有效履行职责,那么机关事务管理局的设立与否就并非核心问题。
其次,在职责强度存在差异的前提下,将机关事务管理的行政职责划归政府办公室,一定程度上实现了对机关事务管理局模式的功能替代。这一替代性的实现,主要基于以下两点考虑:
一是机关事务工作体现的是政府内部的统筹协调与管理服务,这与政府办公室的性质具有相似性。此外,政府办公室相较机关事务管理局协调能力更强,能够以政治性弥补专业性不足。
“很难评价两者的好坏,只能说各有适用性,对于机关事务管理局来说,无疑是专业性更强,但政府办公室的协调性和政治性更强,有时候机关事务管理局难以协调的事情,依托政府办公室的协调和文件说不定能够较好解决。”(访谈记录:Z3-WY-240627)
二是尽管政府办公室事务繁杂,投入机关事务工作的精力有限,但在实践中往往设置参公管理或事业编制的机关事务服务中心承担相关具体工作。在问及这种模式是否影响机关事务工作时,受访者表示:
“这种模式也能够完成规定的工作,在上下级沟通上也并不存在什么太多的障碍。”(访谈记录:Z2-YJT-240703)
总之,机关事务工作职责强度的层级“倒金字塔”特征、政府办公室模式政治性对专业性不足的弥补以及统筹编制带来的人员补充,使得两种模式间存在履职的功能替代性,赋予了“混构”结构合理性。
6 结论与讨论
6.1 研究结论
作为对内管理部门,机关事务管理部门具有独特性。考察机关事务管理部门的纵向职责配置既有助于系统认知各层级机关事务集中统一管理的情况,也能够丰富中国政府纵向职责体系研究。基于对 S 省机关事务管理部门的案例分析,主要结论如下:首先,机关事务管理部门纵向职责配置呈现“同责混构”的结构特征。其次,制度环境层级一致性下的组织选择是纵向“同责”的生成逻辑。追求规制合法性的强制性同构、追求规范合法性的规范性同构以及处理规制合法性与规范合法性张力的策略性同构共同形塑纵向“同责”。最后,制度环境层级差异性下的组织选择是纵向“混构”的生成逻辑。编制约束的差异性分割了专业规范的一致性:县级编制约束严苛,制度规制与专业规范无法兼容,只能选择政府办公室模式;市级政府编制约束相对宽松,制度规制与专业规范具有兼容可能性,领导注意力配置的差异性成为机构设置的调节变量,由此形塑纵向“混构”,而不同模式间的功能替代性又赋予纵向“混构”以结构合理性。
6.2 研究讨论
6.2.1 理论贡献
第一,丰富中国政府纵向职责体系研究。一方面,职责同构是我国纵向政府间职责配置的显著特征,但在时代发展中也呈现与之不同的新情况。本文通过对 S 省的案例分析,发现机关事务管理部门纵向配置呈现“同责混构”的特征。“同责混构”既是对机关事务管理部门纵向职责配置结构特征的理论概括,也是对我国政府纵向职责配置结构形态的理论补充。另一方面,廓清“体制决定论”和“功能选择论”的边界与限度。“体制决定论”适用上下对口设置的机构,体现了体制约束性,但难以解释异构性;“功能选择论”适用因地制宜设置的机构,体现了地方自主性,但遮蔽制度约束性。机关事务管理部门属于因地制宜设置的机构,其纵向职责配置的结构特征是制度约束与组织选择共同作用的产物。再一方面,深化对同构与异构的过程性解释。基于制度同构理论与制度复杂性研究建构“制度环境-组织选择”的分析框架,从横向部门关系与纵向层级关系两方面系统考察机关事务管理部门职责配置的制度环境,识别出强制性同构、规范性同构与效率性同构三种同构机制与强制性异构与效率性异构两种异构机制。
第二,拓展制度同构理论与制度复杂性研究。制度同构理论展现了三条制度环境约束下的组织选择路径,即强约束下的嵌入性、弱约束下的能动性、强约束性与技术效率冲突下的嵌入性能动。制度复杂性研究开辟了组织选择的第四条路径,即制度复杂性下的嵌入性能动。本文基本验证了上述组织选择路径,但也拓展了相关视角和观点。其一,制度压力是同构的动力,也是异构的推手。其原因在于制度环境对不同主体约束性的非均质化,在本文中体现为机构总额限定的分层效应导致县级无法像省级一样设立机关事务管理局。正如有学者指出,将制度压力与组织同构等同存在简单化倾向,制度压力也可能导致异构,原因可能是组织所面临制度环境的复杂性、不同组织的压力感知差异。因此,制度压力与组织同构之间的线性关系应当明确两个前提:一是制度环境是简单的;二是制度环境对不同主体的作用是均质的。其二,制度环境包括内部与外部两个维度。制度同构理论与制度复杂性研究都关注组织的外部制度环境,将组织抽象为一个整体,忽视了组织内不同部分间互动所形成的内部制度环境。本文发现,组织选择不仅受到外部制度环境的约束,还受到内部制度环境的制约,以及内外部制度环境联动所产生的影响。
6.2.2 政策启示
通过对机关事务管理部门纵向职责配置的考察,可以识别出机关事务集中统一管理的动力与阻碍,进而为推进机关事务集中统一管理提供政策启示,包括以下方面:
一是夯实制度基础与推进职责法定化。制度规范机关事务管理部门职责设定,是改变职责分散、职责不清,推进机关事务集中统一管理的重要基础。一方面,需要推动机关事务管理法治化建设,对职责范围作出清晰界定,避免职责交叉。另一方面,强化法规制度执行的检查监督,在可能情况下将机关事务管理履责情况纳入政府考核,防止职责虚化。
二是强化纵向业务指导与专业能力建设。虽然各级机关事务管理部门之间不存在隶属关系,也不存在资源依赖关系,但是专业指导能够从认知层面凝聚系统共识。可以标准建设为抓手强化业务指导,通过“标准设计-培训指导-标准实施”的闭环机制,凝聚专业共识。此外,对于县级机关事务管理部门,应当设立专职科室,确保职责不被稀释;在队伍建设上,可以依托高校等研究机构开展职业能力培训,弥补机构“混构”下的专业性短板,做到责能适配。
三是厘清机关事务管理部门与财政部门的职责关系。明确经费管理职责对于机关事务管理部门的必要性,做好与财政部门的职责分工,以“权责清单”的形式固化部门间职责权限共识。同时,强化机关事务管理部门与其他部门的衔接沟通,防止职责分工导致的流程分割和部门壁垒,发挥机关事务工作的协同合力。
当然,本文仅以 S 省为例,尽管通过对其他省市的初步观察发现了类似的特征,但普适性仍需更广泛、更系统的实证研究进一步确证。实际上,“同责混构”也并非机关事务管理部门所独有,由于机构设置编制约束,政府层级越低受到的约束性越大,难以对口设置,因此能够看到很多挂牌部门、职责划转合并的现象,而这也侧面印证了机构“混构”的普遍性。